door card clips?
No, I think he'* talking about the business card holder...

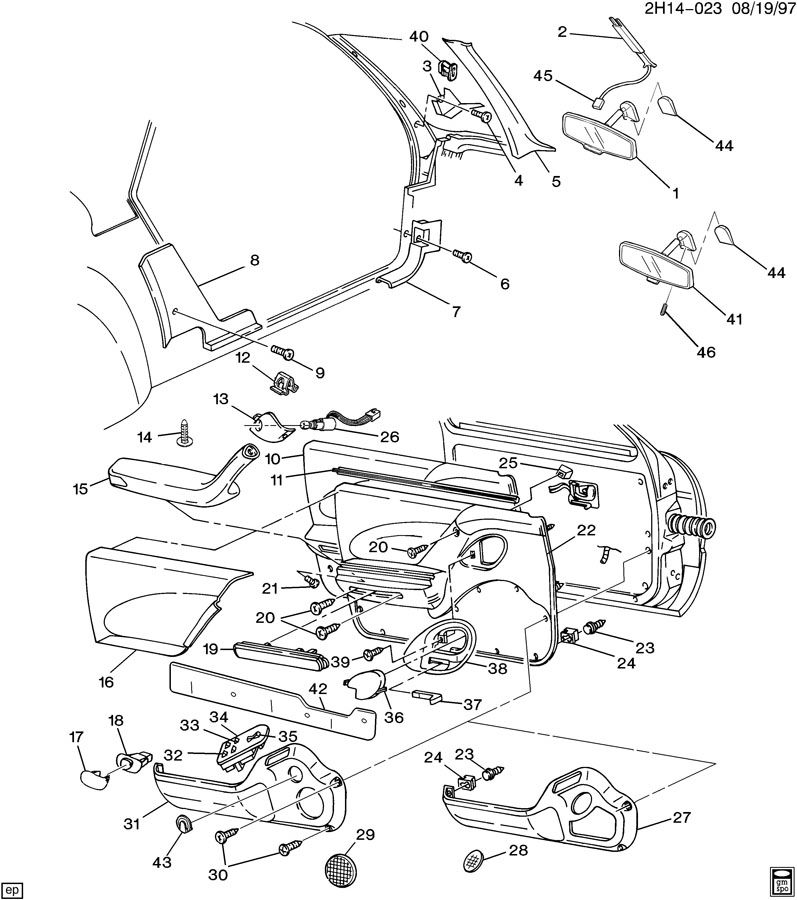
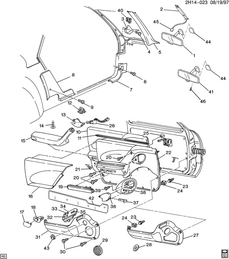
Which would be item 43 in the figure above. I found that ^image on ebay, but that part number is for a 97 98 99 Bonneville.

Which would be item 43 in the figure above. I found that ^image on ebay, but that part number is for a 97 98 99 Bonneville.
Sorry, my bad. I've always called it a door card but I guess that'* the European term for it. No, I need the clips that hold the door panel to the door.
Is there a place that sells new replacement interior parts? All of the plastic is so brittle. My center arm rest cap is disintegrating, I have the floor shifter model so even more plastic to break.
Is there a place that sells new replacement interior parts? All of the plastic is so brittle. My center arm rest cap is disintegrating, I have the floor shifter model so even more plastic to break.
Senior Member

True Car Nut
Joined: Sep 2006
Posts: 4,816
Likes: 245
From: Windsor, Ontario / Detroit, Michigan









Sorry, my bad. I've always called it a door card but I guess that'* the European term for it. No, I need the clips that hold the door panel to the door.
Is there a place that sells new replacement interior parts? All of the plastic is so brittle. My center arm rest cap is disintegrating, I have the floor shifter model so even more plastic to break.
Is there a place that sells new replacement interior parts? All of the plastic is so brittle. My center arm rest cap is disintegrating, I have the floor shifter model so even more plastic to break.
Looking at the diagram in the earlier post, are you looking for #23?
I deal with car manufacturers in Europe all the time and the company I work for manufactures interior parts, including door trim panels. I have never heard them referred to as door cards. That'* a new one.
Looking at the diagram in the earlier post, are you looking for #23?
Looking at the diagram in the earlier post, are you looking for #23?
I deal with car manufacturers in Europe all the time and the company I work for manufactures interior parts, including door trim panels. I have never heard them referred to as door cards. That'* a new one.
Looking at the diagram in the earlier post, are you looking for #23?
Looking at the diagram in the earlier post, are you looking for #23?
Senior Member

True Car Nut
Joined: Sep 2006
Posts: 4,816
Likes: 245
From: Windsor, Ontario / Detroit, Michigan












