Ignition VTD, No Start diagnosis HELP!!!
I have a 2008 Pontiac Torrent that was in a light front end collision, airbags did not go off. Car started, ran, and was driveable. I parked the vehicle, disconnected the battery, and I took apart the front of the vehicle, bumper cover, bumper rebar, headlights, foglights, and air temp sensor. I also took off the a Ground Wire on the Engine Wiring Harness that connected to the frame. I forgot to hook this wire back up to the frame prior to hooking the battery up.
Now here is where it gets complicated. I was foolish and put the key in the ignition before have the battery hooked up and turned it to the on position. Was unable to remove the key, so figured i should just hook up the battery because it will be fine. I hooked the battery up(put negative wire back on post, as this was the only one i removed), and.....The wiring harness started to smoke, and eventually melted through the ground wire that went to the ECM. Also, only one fuse blew in the fuse panel, the ECM fuse.
I stripped the entire wiring harness near down and replaced the 2 feet of Ground wire that was burned/melted. It goes into a heavier gauge wire after those 2 feet, and splits into 2 other wires, so i figure the current was evenly over those other wires leaving them unharmed. I also inspected those wires for continuity, and damage, they were fine, along with all other wires in the wiring harness.
I was prompeted to relearn the key for the Anti-Theft after this wire was replaced, key is now recognized. But now i put the key to ON, fuel pump engages, and crank to START, and nothing, just a click or 2(the battery is good I have tried 2 different batteries, one from my a truck with 30% higher cranking amps).
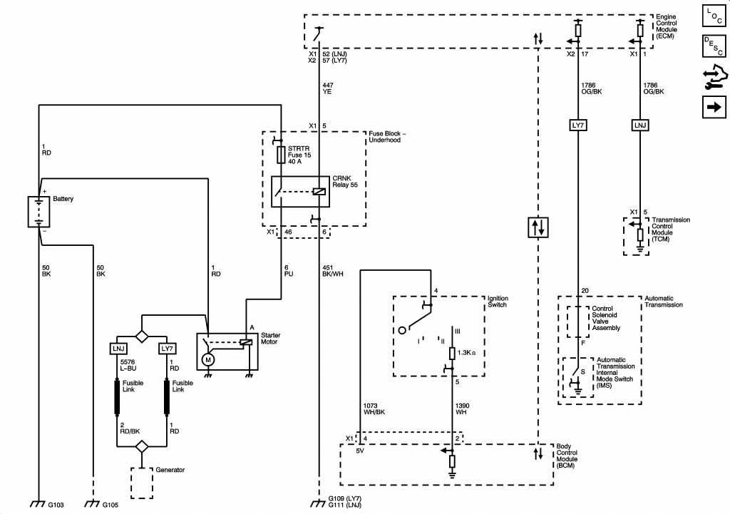
When diagnosing the start relay in the relay/fuse panel, that checks out and sends about 11.85V to through all the way to the purple IGN wire on the starter solenoid, this cranks up to 11.85 V for about 3 seconds then goes to 0.00 V. The start solenoid will not engage or crank.
I have tried jumper wires from the back of the fuse panel to the Starter solenoid, which shows 11.85V as well,(this is a heavier guage wire too). and still no crank.
I checked the starter solenoid directly, when the battery is hooked up, and key is on or off, i can jump a wire from a (+) battery post to the IGN+ on the solenoid to engage the solenoid, and the starter will crank.
I have also purchased another computer that was certified remanufactured, and programmed with VIN, etc. the vehicle acts exactly the same.
I am running out of ideas. Is there something in the anti-theft system that is still telling the system to not crank/start. I removed the DR Lock Fuse on the inside fuse panel, as when the system is turned to START, the doors will UNLOCK and click. I wanted to isolate this problem, and cut power to this system, in case a door lock solenoid is bad.
I have also placed a jumper wire in the hood latch so it thinks the hood is closed.
Vehicle would not start when key was ON and I jumped the starter solenoid.
I have about 20 hours probing wires, looking at relays, sensor, researching etc. Any help would be greatly appreciated.
Now here is where it gets complicated. I was foolish and put the key in the ignition before have the battery hooked up and turned it to the on position. Was unable to remove the key, so figured i should just hook up the battery because it will be fine. I hooked the battery up(put negative wire back on post, as this was the only one i removed), and.....The wiring harness started to smoke, and eventually melted through the ground wire that went to the ECM. Also, only one fuse blew in the fuse panel, the ECM fuse.
I stripped the entire wiring harness near down and replaced the 2 feet of Ground wire that was burned/melted. It goes into a heavier gauge wire after those 2 feet, and splits into 2 other wires, so i figure the current was evenly over those other wires leaving them unharmed. I also inspected those wires for continuity, and damage, they were fine, along with all other wires in the wiring harness.
I was prompeted to relearn the key for the Anti-Theft after this wire was replaced, key is now recognized. But now i put the key to ON, fuel pump engages, and crank to START, and nothing, just a click or 2(the battery is good I have tried 2 different batteries, one from my a truck with 30% higher cranking amps).
When diagnosing the start relay in the relay/fuse panel, that checks out and sends about 11.85V to through all the way to the purple IGN wire on the starter solenoid, this cranks up to 11.85 V for about 3 seconds then goes to 0.00 V. The start solenoid will not engage or crank.
I have tried jumper wires from the back of the fuse panel to the Starter solenoid, which shows 11.85V as well,(this is a heavier guage wire too). and still no crank.
I checked the starter solenoid directly, when the battery is hooked up, and key is on or off, i can jump a wire from a (+) battery post to the IGN+ on the solenoid to engage the solenoid, and the starter will crank.
I have also purchased another computer that was certified remanufactured, and programmed with VIN, etc. the vehicle acts exactly the same.
I am running out of ideas. Is there something in the anti-theft system that is still telling the system to not crank/start. I removed the DR Lock Fuse on the inside fuse panel, as when the system is turned to START, the doors will UNLOCK and click. I wanted to isolate this problem, and cut power to this system, in case a door lock solenoid is bad.
I have also placed a jumper wire in the hood latch so it thinks the hood is closed.
Vehicle would not start when key was ON and I jumped the starter solenoid.
I have about 20 hours probing wires, looking at relays, sensor, researching etc. Any help would be greatly appreciated.
Joined: Aug 2013
Posts: 1,014
Likes: 172
From: Northern California







I would check the pin at the ECM at the circuit that got hot. It sounds like you had a ground back feed problem because the frame ground wasn't connected all the lights and accessories were trying to ground through the PCM. If the pin at the PCM got hot it might need replaced in the PCM connector.
Thanks JWfirebird, the yellow wire will only go up to just over 1v before dropping back down to 0 in START position. In the ON position, it is ready 0.05V. Does this mean i still have a short somewhere in the harness, or a sensor that is drawing current?
75 Racer, I will check the PCM connector pin for damage.
75 Racer, I will check the PCM connector pin for damage.
Unfortunately I do not have a Tech 2 scanner, cant afford it. But may have to buy one.
Here is my update after probing all wires for resistance, continuity again.
These are pulled without the ECM/BCM, or fuse block hooked up. I wanted to isolate each harness and sensor. mulitmeter set at 2,000K
Gray Plug on ECM/BCM
PIN#17 15 M ohms Lt. Green w/ black wire
PIN#18 15 M ohms Yellow w/ black wire
PIN#19 15 M ohms Tan w/white wire
PIN#20 15 M ohms Tan wire
PIN#40 17 M ohms Pink w/black wire
PIN#37 15 M ohms Lt. blue w/black
(this was the reading last night, this morning these 6 wires showed no continuity or resistance)
PIN#32 5 M ohm Gray wire (same reading this morning)
PIN#80 0 M ohm Brown w/ black wire (same reading this morning)
Black Plug on ECM/BCM
PIN#1 217 M ohm Orange w/black wire (This morning it was 6 M Ohm after hooking up the ECM/BCM).
PIN#27 7 M ohm Tan
PIN#28 7 M ohm Tan w/white (these 2 wires were at 5 M ohm this morning)
White harness from Fuse block to lighting, cooling fans, etc.
Lt. Blue heavy guage wire - continutiy but checks out it is R cooling fan
Black - continuity - Ground for R cooling fan
Purple - continuity - Hood closed switch(i have a jumper wire in it)
Dark Green - ????Is this a data line???
White Harness Plug Fuse Block to ECM/BCM
Dark Green - continuity 0 M ohm
Pink w/black double wire(only 2 wires in one pin) 15 M ohm
Solid Pink next to double wire above 31 M ohm
Brown wire 31 M ohm
Purple 0 M ohm (this is the ignition wire to solenoid which checks out)
Red w/white wire-had some continuity which quickly went from around 100 M ohm to 1900 M ohm, before going completely open.?????why would this happen?
Thank you guys for your help!
Here is my update after probing all wires for resistance, continuity again.
These are pulled without the ECM/BCM, or fuse block hooked up. I wanted to isolate each harness and sensor. mulitmeter set at 2,000K
Gray Plug on ECM/BCM
PIN#17 15 M ohms Lt. Green w/ black wire
PIN#18 15 M ohms Yellow w/ black wire
PIN#19 15 M ohms Tan w/white wire
PIN#20 15 M ohms Tan wire
PIN#40 17 M ohms Pink w/black wire
PIN#37 15 M ohms Lt. blue w/black
(this was the reading last night, this morning these 6 wires showed no continuity or resistance)
PIN#32 5 M ohm Gray wire (same reading this morning)
PIN#80 0 M ohm Brown w/ black wire (same reading this morning)
Black Plug on ECM/BCM
PIN#1 217 M ohm Orange w/black wire (This morning it was 6 M Ohm after hooking up the ECM/BCM).
PIN#27 7 M ohm Tan
PIN#28 7 M ohm Tan w/white (these 2 wires were at 5 M ohm this morning)
White harness from Fuse block to lighting, cooling fans, etc.
Lt. Blue heavy guage wire - continutiy but checks out it is R cooling fan
Black - continuity - Ground for R cooling fan
Purple - continuity - Hood closed switch(i have a jumper wire in it)
Dark Green - ????Is this a data line???
White Harness Plug Fuse Block to ECM/BCM
Dark Green - continuity 0 M ohm
Pink w/black double wire(only 2 wires in one pin) 15 M ohm
Solid Pink next to double wire above 31 M ohm
Brown wire 31 M ohm
Purple 0 M ohm (this is the ignition wire to solenoid which checks out)
Red w/white wire-had some continuity which quickly went from around 100 M ohm to 1900 M ohm, before going completely open.?????why would this happen?
Thank you guys for your help!




